哈希表(散列)
思路分析
基本介绍:
散列表(也叫哈希表),是根据关键码值而直接进行访问的数据结构。
它通过把关键码值映射到表中一个位置来访问记录,以加快查找速度。这个映射函数叫做散列函数,存放记录的数组叫做散列表。
哈希表的价值:
对于经常要使用的数据,放在缓存层使用,减少了数据库的压力。哈希表相当于起到了一个缓存层的作用。

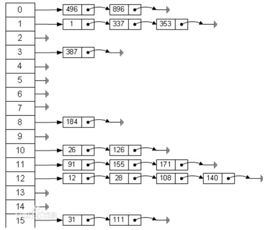
图解:

此处用一个实际题目来使用哈希表:
(google公司上机题:)有一个公司,当有新员工来报到时,要求将该员工的信息加入(id,性别,年龄,住址……),当输入该员工的id时,要求查找到该员工的所有信息。要求不适用数据库,尽量节省内存,速度越快越好=》哈希表(散列)

思路分析:
- 使用Emp类管理每个员工的信息。
- 使用EmpLinkedList表示一条链表。
- HashTable就是真正的哈希表,里面包含了增加、遍历、查找、删除操作。但是必须有散列函数,其作用是指示id对应的链表。
代码实现
HashTabDemo
1 2 3 4 5 6 7 8 9 10 11 12 13 14 15 16 17 18 19 20 21 22 23 24 25 26 27 28 29 30 31 32 33 34 35 36 37 38 39 40 41 42 43 44 45 46 47 48 49 50 51 52 53 54 55 56 57 58 59 60 61 62 63 64 65 66 67 68 69 70 71 72 73 74 75 76 77 78 79 80 81 82 83 84 85 86 87 88 89 90 91 92 93 94 95 96 97 98 99 100 101 102 103 104 105 106 107 108 109 110 111 112 113 114 115 116 117 118 119 120 121 122 123 124 125 126 127 128 129 130 131 132 133 134 135 136 137 138 139 140 141 142 143 144 145 146 147 148 149 150 151 152 153 154 155 156 157 158 159 160 161 162 163 164 165 166 167 168 169 170 171 172 173 174 175 176 177 178 179 180 181 182 183 184 185 186 187
| package com.yukinoshita.dataStructure.hashTab;
import java.util.Scanner;
public class HashTabDemo { public static void main(String[] args) { HashTab hashTab = new HashTab(3);
char operate = ' '; Scanner scanner = new Scanner(System.in); while (true) { System.out.println("---------------------"); System.out.println("a:增加员工"); System.out.println("l:显示员工"); System.out.println("f:查找员工"); System.out.println("d:删除员工"); System.out.println("q:退出程序"); System.out.print("Enter operation: "); operate = scanner.next().charAt(0); System.out.println("---------------------");
switch (Character.toLowerCase(operate)) { case 'a' -> { System.out.print("输入id:"); int id = scanner.nextInt(); System.out.print("输入名字:"); String name = scanner.next(); hashTab.add(new Emp(id, name)); } case 'l' -> { hashTab.list(); } case 'q' -> { scanner.close(); System.exit(0); } case 'f'->{ System.out.print("请输入你要查找的员工id:"); int id = scanner.nextInt(); hashTab.findEmpById(id); } case 'd'->{ System.out.print("请输入你要删除的员工id:"); int id = scanner.nextInt(); hashTab.deleteByEmpId(id); } default -> System.out.println("Invalid operation"); } } } }
class Emp { public int id; public String name; public Emp next = null;
public Emp(int id, String name) { this.id = id; this.name = name; } }
class EmpLinkedList { private Emp head = null;
public void add(Emp emp) { if (head == null) { head = emp; } else { Emp temp = head; while (temp.next != null) { temp = temp.next; } temp.next = emp; } }
public void list(int no) { Emp p = head; if (head == null) { System.out.println("List:" + no + " is empty"); } else { do { System.out.print("=> id:" + p.id + " name:" + p.name); p = p.next; } while (p != null); System.out.println(); } }
public Emp findEmpById(int id) { if (head == null) { System.out.println("链表为空"); return null; } else { Emp p = head; do { if (p.id == id) { return p; } p = p.next; } while (p != null); return null; } }
public void deleteByEmpId(int id) { if(head == null){ System.out.println("无法删除,未找到该员工"); }else{ Emp p = head; Emp prev = head; do{ if(p.id == id){ prev.next = p.next; System.out.printf("员工%d:%s已成功删除\n",p.id,p.name); return; } prev = p; p=p.next; }while(p != null); System.out.println("无法删除,未找到该员工"); } } }
class HashTab { private EmpLinkedList[] empLinkedListArray = null; private int size;
public HashTab(int size) { this.size = size; empLinkedListArray = new EmpLinkedList[size]; for (int i = 0; i < size; i++) { empLinkedListArray[i] = new EmpLinkedList(); }
}
public void add(Emp emp) { int empLinkedListNo = hashFun(emp.id); empLinkedListArray[empLinkedListNo].add(emp); }
public void list() { for (int i = 0; i < size; i++) { empLinkedListArray[i].list(i); } }
public void findEmpById(int id) { int empLinkedListNo = hashFun(id);
Emp emp = null; emp = empLinkedListArray[empLinkedListNo].findEmpById(id); if (emp != null) { System.out.println("在第"+empLinkedListNo+"条链表中找到员工:"+"id:" + emp.id + " name:" + emp.name); }else{ System.out.println("没有找到该员工"); } }
public void deleteByEmpId(int id){ int empLinkedListNo = hashFun(id); empLinkedListArray[empLinkedListNo].deleteByEmpId(id); }
public int hashFun(int id) { return id % size; }
}
|